網購為了省點運費, 總會湊著買一些小模塊..
但網購的松果多了… 偶爾難免會踩到雷…
真的踩中地雷的時候.. 還真是的蠻傻眼的..
明明很簡單的東西.. 一整個搞到懷疑人生..

LDO6AJSA (CN5711)
輸入: DC2.8V-6V 最大輸出電流: 1.5A
昨天想改LED, 翻出儲屯的松果, 試組了一下..
但不管怎麼調… 奇怪.. 就是沒有輸出…
難道… 踩到山塞地雷了??

把CN5711解焊下來.. 認真地看了一下板子…
拷.. 是哪個Layout天才.. 板子照抄都能抄錯!
那個G點.. 根本就沒連到板子上啊!
本來還在想..
這板子會不會是三層板, 中間那層是鋪銅散熱用..
但… 真的是想太多了…
把GND銅箔刮一刮, 接到G點後, 已經能正常使用…
做總結.. “G點很重要!” 一定要抄到!
— Pigoo: [踩雷] LDO6AJSA 可調恆流 小模塊
— 2025/08/29
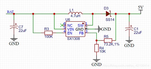
買零件時, 又湊著買了6片SX1308昇壓模塊..
這次有學乖.. 知道要先測試過後, 才屯進松果櫃..
但這6片.. 不論電阻、輸入電壓怎麼調整…
每一片的輸出電壓都固定等於輸入電壓..!?

HW-668? (SX1308)
輸入: DC2~24V 輸出: DC2~24V 最大輸出電流: 2A
看了一下電路圖.. 查了一下網路資料…
對.. 應該是又踩到雷了…

將W103 1/2腳短接後, 輸出電壓就可以調整了..
W103可變電阻, 1/3腳=R4(10K), 2/3腳=R5(可調)
測試到心煩意亂.. 電源接反燒掉了一塊..
開源模塊是真的很方便….
但遇到沒抄好的電路板時.. 真的是很雷…